首页>新闻频道>国内 > 内容详情

知名导演方励发布于朦胧坠楼期间“不在场证据”

2025-10-26 18:27:59  大字体 小字体 扫码带走
打印

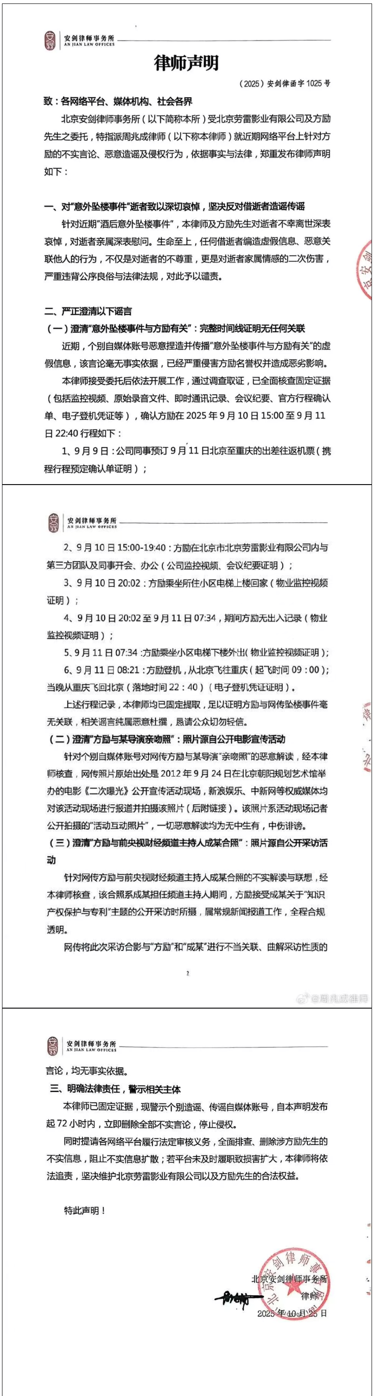
10月25日,知名导演方励委托北京安剑律师事务所周兆成律师发布律师声明,就涉及他的“与于朦胧坠楼案有关”“与某导演亲吻照”等网络传言公开回应,明确指称为不实言论、恶意造谣,要求涉事主体立即停止侵权,引发广泛关注。

声明中就“于朦胧意外坠楼事件与方励有关”的传言回应称,近期,个别自媒体账号恶意捏造并传播这一虚假信息,毫无事实依据,已严重侵害方励名誉权并造成恶劣影响。律师接受委托后依法开展工作,通过调查取证,已全面核查固定证据(包括监控视频、原始录音文件、即时通讯记录、会议纪要、官方行程确认单、电子登机凭证等),确认了方励在2025年9月10日15:00至9月11日22:40的行程。足以证明方励与该事件毫无关联,相关谣言纯属恶意杜撰,恳请公众切勿轻信。

对于网传的方励与某导演亲吻照,声明中称,照片源自公开电影宣传活动,一切恶意解读均为无中生有,中伤诽谤。

此外,就方励与某主持人的合照,声明中也提到,照片源自公开采访活动,网上的不当关联、曲解采访性质的言论,均无事实依据。

声明还提及,律师已固定证据,现警示个别造谣、传谣自媒体账号,自本声明发布起72小时内,立即删除全部不实言论,停止侵权。同时提请各网络平台履行法定审核义务,全面排查、删除涉方励的不实信息,阻止不实信息扩散;若平台未及时履职致损害扩大,律师将依法追责,坚决维护北京劳雷影业有限公司以及方励的合法权益。

 

来源:大皖新闻、@方励

速豹新闻网·山东商报编辑:王莹